阿里人的 2025 年终总结:买房、晋升、订婚、投资,遇见更清晰的自己

一、引言
又到了一年一度的年终复盘时刻。
复盘,从来不只是回看已经发生的事情,更重要的是——为尚未发生的未来,提前铺路、校准方向。
回望 2025 年,其实很长一段时间里,我始终没有真正找到自己的方向。工作之外,谈不上热爱,也谈不上笃定,只是在惯性中前行。
直到 2025 年的尾声,才终于看清了一些东西:哪些是必须坚持的,哪些是可以放下的,也逐渐摸索出几条更属于自己的路径。这一年,并非突然开悟,而是反复碰壁后的沉淀与取舍。
依旧按照惯例,沿着时间的轨迹,回到 2025 年的起点,梳理这一整年里的得与失、进与退,也为下一阶段的自己,留下些什么。
二、技术(AI驱动)

2025 年,是 AI 加速演进的一年。
这一年里,我写博客明显少了,最直接的原因,正是 AI 带来的冲击。曾经需要熬夜查资料、翻文档、啃源码的事情,在今天的 AI 面前显得异常高效——只需要给出合适的关键词,答案往往已经被系统性地整理好。
从宏观来看,2025 年的主旋律,几乎全部围绕着大模型基础设施展开。各大厂商持续投入巨额资金,用于模型规模、算力和训练能力的迭代升级。但与之形成鲜明对比的是:大模型的应用落地,依然是一个尚未被彻底解决的问题。
这就像高速公路已经修好,但真正决定胜负的,是谁家的车最先跑起来、跑得最稳。
基于这一判断,我越来越坚定地认为:2026 年的主旋律,一定是 AI 的落地与应用。
对技术人而言,未来不再只是把业务“做深做熟”,而是在既有业务基础上,思考如何与大模型更好地结合、适配、放大价值——这或许才是更长远的终局。
纯业务型技术路线,势必会遭遇一定冲击。原因并不复杂:当业务格局趋于稳定,公司往往不会再在传统方向上投入重资产。努力当然重要,但在技术浪潮面前,方向的优先级,永远高于努力本身。风口之上,选择往往比埋头苦干更关键。
坦白说,我曾长期对 AI 保持距离。并非否定它的价值,而是因为它太新——标准未定、路径未明、变量太多。这种不确定性,本能地让人抗拒。
真正的转折,来自一次和老板的绩效沟通。在 AI 飞速演进的节点,如果只是站在一旁观望,等别人把位置站稳、红利吃完,再回头跟进,我们注定只能咀嚼别人剩下的成果,且永远慢一步。
从那次谈话之后,我逐渐接受了一个事实:AI 不是选修,而是必须正视的方向。
客观来说,2025 年我并没有系统性地学习太多 AI 知识。但我也越来越确信,学习本身并不是最难的事,真正重要的,是先选对方向。
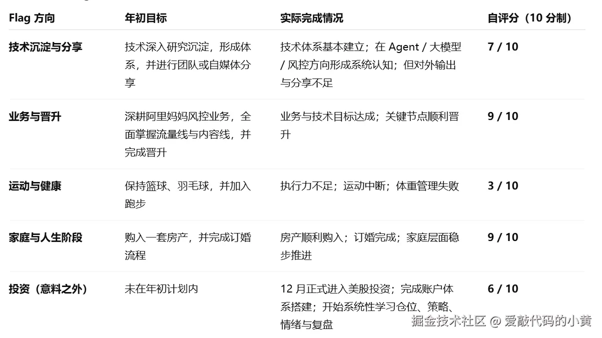
立下 2026 年的第一个 Flag:持续系统性地学习 AI,构建完整的技术体系,至少让自己始终站在行业前列。
三、工作(Agent/晋升)

2025 年,几乎可以被视为 Agent 的元年。
对风控工程师而言,这是一个难得的历史窗口期。大模型天然擅长图文理解,而内容风控的核心风险,恰恰集中在图文与多模态层面,二者之间的契合度,几乎是为内容风控量身定做。
在过去一年里,我们更多是在夯实底层能力:包括大模型与小模型的协同、向量检索体系、敏感词与规则匹配等基础设施建设。而今年,则顺应技术演进的方向,在此之上,开始系统性地推进内容风控 Agent 的建设。
从系统设计角度看,传统架构往往以同步模式为主。但在大模型时代,推理延迟不可避免地成为整体架构的瓶颈,在高 QPS 场景下,单纯依赖同步调用已难以支撑规模化落地。因此,架构形态也不得不随之演进,从同步模式逐步向异步化、任务化转变。
不过,相比架构调整,Agent 本身长期存在的两个核心问题更加关键:幻觉问题与成本问题。
对于幻觉问题,业界较为成熟的做法,是通过 Workflow 对大模型的行为路径进行约束,让其在预设的流程和边界内完成推理,从而降低不确定性。
而成本问题则更具挑战性。目前主流思路可以拆解为两个方向:一是降低大模型的调用频次,二是降低单次调用成本。前者往往引入搜广推体系中的粗排 / 精排架构,由小模型或规则先行过滤,仅将必要样本交由大模型处理;后者则更多依赖自建推理服务,通过部署开源模型(如千问、DeepSeek 等)来降低整体成本。
更进一步来看,自建模型还有一个明显优势:当前开源模型大多是通用基模,而真实业务更需要的是领域大模型。这也意味着,必须通过微调、蒸馏等手段,构建并持续演进真正贴合业务的模型体系。
整体来看,这一阶段的工作,相比传统开发,多了更多的不确定性,但也因此更具挑战性和成长空间,是真正与 AI 深度接轨的一段经历。
也幸运地得到了老板的认可,拿到了来之不易的晋升名额,完成了职业生涯中的第二次晋升——上一次是在上一家公司。回头看,确实有运气成分,也更需要珍惜。
立下新年的第二个 Flag:2026 年,持续精进 Agent 架构能力,从整体设计到细节实现全面吃透,建立真正的体系化掌控力,同时对自己保持足够严格的技术要求,始终心存技术敬畏。
四、健康(运动/旅游)

又到了这个多少有些老生常谈的栏目。
坦率地说,2025 年的运动状态可以用全面崩盘来形容。不仅没有瘦下来,反而稳步增重,这一项只能毫不留情地给自己打一个最低分,甚至有点不忍直视。唯一能做的,大概只能把希望寄托在 2026 年,重新做人。
相比之下,生活并非全然失守。这一年,还是走了不少地方。公司团建去了昆明、大理,看到了心心念念的洱海;个人也陆续去了深圳、香港、天津、北戴河、南京等城市,在不同的节奏里切换视角,多少算是给自己留了一些喘息的空间。
也期待明年能继续把“在路上”这件事延续下去——更重要的是,明年对象终于有年假了。
立下新年的第三个 Flag:坚持运动,至少别再继续发胖;同时走进几个尚未抵达过的城市,让生活保持一点新的变量。
五、家庭(买房/订婚)

去年看过的房子,最终还是和对象商量后定了下来。位置在县城里算是比较成熟的小区,四面都有学校,整体价格也在可承受范围内。房贷已经还了一年,对日常生活的影响并不大。
唯一的遗憾是交付时间要到 2027 年,目前仍在建设中。不过好在并不着急,慢一点也无妨。地理位置也和去年设想的一样——我和亲姐选择了同一个小区、同一个单元、上下楼,只需要一分钟,就能“传送”到她家蹭饭。考虑到我和对象都不太擅长做饭,这个选择现在看起来,格外明智。
另一件重要的事情,是订婚。和对象谈了七年恋爱,最终还是给了彼此一个相对笃定、也让双方家庭都满意的答案。整个过程比预想中顺利得多,几乎没有在流程或观念上产生大的分歧。订婚前和订婚后,心态确实发生了一些变化——一种更明确的“我们已经是一家人了”的心理确认。
当然,现实层面仍然存在异地的问题。对象在老家县医院工作,我则在北京从事互联网相关工作。所幸的是,老家县城今年将开通直达北京的高铁,往返的成本和难度都会降低,这也算是一个不小的利好。
整体来看,家庭这一块在 2025 年算是比较稳定的一年,没有突发的波折,一切都在预期内向前推进。
立下新年的第三个 Flag:家庭层面继续顺其自然、稳步发展;如果房子能提前交付,也不排除提前去拍个婚纱照——不强制,慢慢来。
六、投资(美股/港股/A股)

2025 年,也算是我个人投资生涯的起点。
在长桥关门前开通了账户,在汇丰调整政策前办好了银彳亍卡,时间点刚好卡在一个“来得及”的窗口期。12 月份正式进入美股市场后,才真正意识到:投资这件事,本身就像一门需要长期修炼的技术。
这一阶段,最大的收获并不在于盈亏,而是对投资这件事的认知重构。至少有几件事,是必须补上的基础能力。
第一,是仓位控制。如何在不踏空的前提下,避免一次性打光子弹,是非常难的一件事。仓位过低,行情来了只能旁观;仓位过高,下跌时却失去补仓空间。合理的仓位,本质上是为了尽可能长时间地留在牌桌上。
第二,是买卖策略。不同股票对应不同策略:有的适合长期持有,有的更偏交易属性。对陌生标的,更需要分批建仓,区分观察仓、交易仓与核心仓,而不是一次性下注。
第三,是情绪管理。这一点的冲击远超预期。下跌时容易冲动补仓,情绪持续低落;上涨时又容易过度乐观,放松纪律。回头看,绝大多数错误操作,都不是判断失误,而是典型的“情绪杀”。
第四,是交易复盘。 每一笔交易都值得被复盘:究竟是基于清晰逻辑做出的决策,还是随市场情绪跟风的结果。如果连自己为什么买、为什么卖都说不清楚,那么这笔交易本身就是不合格的。
事实上,这些问题最终都可以归结为一个核心:是否拥有一套成熟、可执行、可复盘的交易系统。
只有在系统的约束下交易,才能尽可能屏蔽情绪干扰,让结果更多由概率而非情绪决定。
某种程度上,这和前面提到的技术路径并无本质区别——就像 2026 年是 Agent 的关键一年一样,投资领域同样需要系统化思维。在美股市场中,也有不少值得长期观察的优质标的,新的一年,我会重点关注:谷歌、英伟达、台积电、特斯拉。
立下新年的第四个 Flag:建立并持续迭代属于自己的交易系统,在控制风险的前提下,争取 2026 年实现 10% 的年度收益目标。
七、总结

2025 年过得很快,一转眼就到了年末。回头算了一下,自己已经毕业四年半了。
还记得刚毕业的时候,对周围的一切都充满好奇,对技术保持着最纯粹的热情。那时知道的不多,需要承担的事情也不多,反而简单、专注,也更容易感到快乐。
随着年龄和阅历的增长,不得不考虑的事情越来越多,责任与压力也随之而来,这是成长过程中无法回避的一部分。
回看从毕业到现在的这几年,多少还是带着一些运气。整体来看,很少在关键节点上做出错误选择,生活与事业也在持续向更好的方向推进。正因如此,也愈发珍惜当下所拥有的一切。
但运气从来不是全部。对我而言,更重要的是始终保持一种行动上的自觉—想到就去做,决定了方向,就尽力把事情做成。
接下来,也对 2025 年年初立下的 Flag 做一次完整复盘,给自己这一年的选择与投入,留下一份相对坦诚的答案。

回到终点,再看起点,会发现很多事情并非一蹴而就,而是在一次次选择中逐渐变得清晰。
这一年,没有奇迹,也没有偏航。有的,只是在关键问题上站对方向,在重要事情上持续投入。
花有重开日,人无再少年。2026,让我们顶峰相见。
如果你也对 后端架构 和 中间件源码 感兴趣,欢迎添加博主微信:hls1793929520,一起学习,一起成长。
我是 爱敲代码的小黄,阿里巴巴 Java 开发工程师,CSDN 博客专家,专注后端架构与中间件源码。
我从清晨走过,也拥抱夜晚的星辰。人生没有捷径,你我皆平凡。你好,陌生人,一起共勉。
来源:juejin.cn/post/7590699877630378022